科研进展 | 研究团队揭示枫泾猪肌内脂肪与皮下脂肪脂质异质性的分子调控网络
近期,上海市农业科学院畜牧兽医研究所猪育种团队对我国地方猪种枫泾猪的肌内脂肪和皮下脂肪的脂质组成特征进行了分析,并进一步探究了二者脂质异质性的分子调控机制,揭示了调控肌内脂肪和皮下脂肪脂质组成异质性的分子网络。该研究从分子育种、营养调控和加工等多角度为枫泾猪优质猪肉的生产提供了新依据。研究成果发表于国际学术期刊Food Bioscience (中科院2区TOP,IF:5.9)上。


图1 图形摘要
在猪肉产品的分类中,肌内脂肪和皮下脂肪对于评估不同部位猪肉(如大排、五花肉)的品质至关重要。脂质是肉类风味形成的关键前体物质,其氧化过程是影响肉制品风味品质的主要因素。因此,深入研究肌内脂肪和皮下脂肪的脂质谱差异及其代谢调控机制,有助于促进优质猪肉产品的生产。枫泾猪是上海市著名的地方猪种,以肉质鲜美著称。为探究枫泾猪优质肉质性状的形成机理,本研究选取枫泾猪的大排和皮下脂肪作为研究对象,旨在解析不同部位脂质代谢沉积的分子调控机制,为优质猪肉生产提供科学依据。

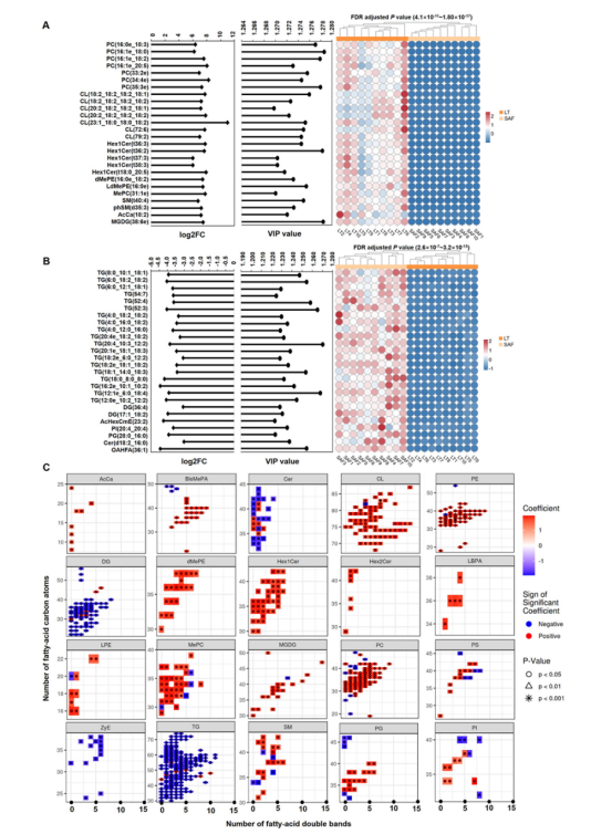
图2枫泾猪肌内脂肪和皮下脂肪差异脂质结构分析
研究发现,与皮下脂肪相比,肌内脂肪中共鉴定出672种上调和532种下调的差异脂质。此外,检测到3134个上调基因和2805个下调基因。功能富集分析揭示了一个连接基因与脂质的分子调控网络,该网络与甘油磷脂代谢通路相关,可能是调控肌内脂肪和皮下脂肪脂质代谢差异的关键通路。在肌内脂肪中,磷脂、鞘脂和糖甘油酯显著积累,而中性脂质和脂肪酰基显著减少,这一现象与5个上调的关键脂质代谢基因密切相关。相反,皮下脂肪中磷脂、鞘脂和糖甘油酯显著减少,中性脂质和脂肪酰基显著增加,这与7个上调的脂质代谢相关基因显著相关。关于肌内脂肪和皮下脂肪脂质组成差异的研究结果,未来可能从多个方面提升枫泾猪肉的风味和香气特性。首先,可通过分子标记挖掘和选择育种,提高肌内脂肪中特定磷脂和多不饱和脂肪酸等风味前体的含量,同时控制皮下脂肪中饱和脂肪酸的比例,以优化其加工适应性。其次,从饲料营养的角度,可根据肌内脂肪和皮下脂肪的特定脂质沉积特性设计差异化日粮,有针对性地改善肌内脂肪的脂肪酸组成,从而增强肉的风味和健康价值,同时避免过度降低皮下脂肪的硬度。此外,本研究结果为优化枫泾猪肉的加工提供了一定的理论依据,枫泾猪肌内脂肪富含磷脂和不饱和脂肪酸,适合用于低温高端产品研发,以减少长时间高温加工导致的氧化异味;而皮下脂肪因饱和脂肪酸含量高且氧化稳定性好,更适合高温烹饪、油炸或作为香肠和肉丸的原料,以保持良好的质地和产品形态。

图3 枫泾猪肌内脂肪与皮下脂肪脂质异质性的分子调控网络
上海市农业科学院畜牧兽医研究所张莺莺副研究员为该论文第一作者,谈永松研究员、张莺莺副研究员、中国农业科学院北京畜牧兽医研究所王立刚研究员为共同通讯作者。本研究得到上海市科技兴农“农业种质创新与新品种选育”项目(沪农科创字(2022)第1-1号)的资助。

用户登录